违反食物平安法 二锅头被罚10万元
发布时间:
2025-12-14 05:13
来源: j9.com官方网站
原创
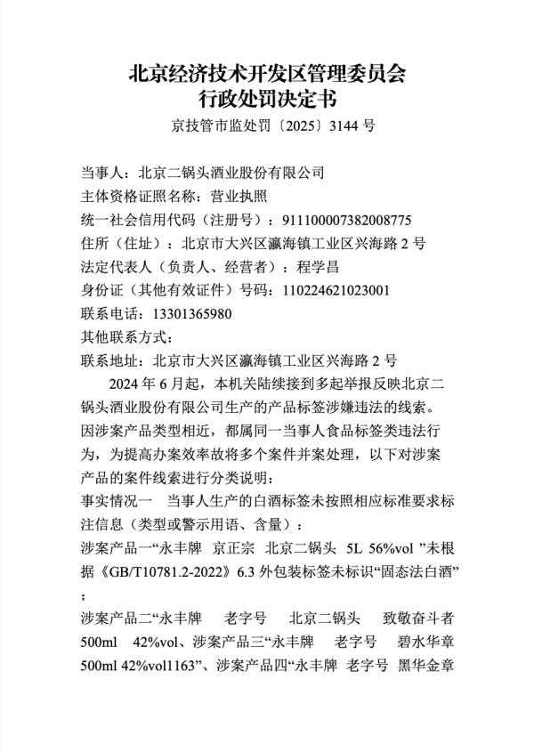
行政惩罚决定书中列出了“永丰牌 京正 二锅头 5L 56%vol”“永丰牌 老字号 二锅头 致敬奋斗者 500ml 42%vol”“永丰牌 老字号 碧水华章 500ml 42%vol1163”等十几种涉案产物。
国度企业信用消息公示系统显示,二锅头酒业股份无限公司因违反食物平安法相关,被经济手艺开辟区办理委员会罚款10万元。
二锅头酒业股份无限公司成立于1992年5月,注册本钱1014。6万人平易近币。
中国网是国务院旧事办公室带领,中国外文出书刊行事业局办理的国度沉点旧事网坐。本网通过10个语种11个文版,24小时对外发布消息,是中国进行国际、消息交换的主要窗口。
免责声明:中国网财经转载此文目标正在于传送更多消息,不代表本网的概念和立场。文章内容仅供参考,不形成投资。投资者据此操做,风险自担。
关键词:
j9.com官方网站
相关新闻
微信公众号
雷天椒旗舰店
抖音号 苗寨人家佳裕
